时间:2024-12-09点击:8168次
优米任务APP
医疗器械毒理学与安全性评价专业委员会
成立大会暨学术论坛
(第二轮通知)
由优米任务APP医疗器械毒理学与安全性评价专委会(筹)主办的“优米任务APP医疗器械毒理学与安全性评价专委会成立大会暨学术论坛”拟于2025年3月6—8日在美丽的帆船之都—山东省青岛市召开。
本次大会将选举产生第一届医疗器械毒理学与安全性评价专业委员会主要成员。同时,学术论坛将邀请两院院士、医疗器械材料学专家、医疗器械毒理学与安全性评价领域专家及国内知名企业代表等发表主题演讲,将从高视角、多维度全面展示医疗器械领域最新的研究成果和先进的实验技术,分享医疗器械产业链中研发、检测、评价、审评等各个关键环节的有效经验,为广大企业、专家学者和科技工作人员提供广阔的交流平台。
大会热忱欢迎并邀请从事医疗器械相关行业同仁,在春暖花开之际相聚海滨城市青岛,共同推动我国医疗器械毒理学与安全性评价的科技创新与学术发展。
一、会议时间及日程安排
会议时间:2025年3月6—8日
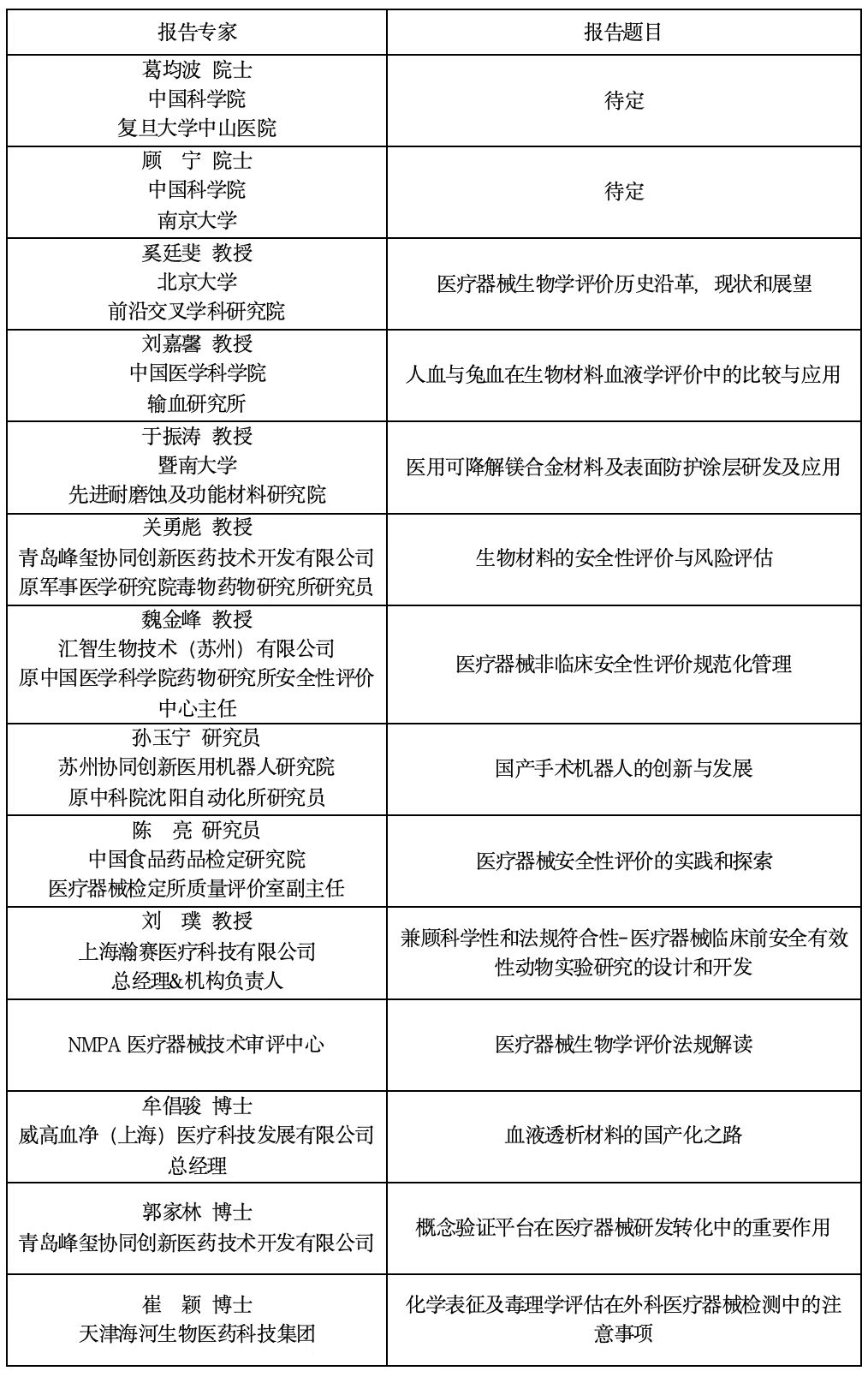
二、学术论坛报告

三、会议及住宿地点
1. 会议地点:
青岛海天大酒店
地址:山东省青岛市市南区东海西路3号
2. 住宿(海天大酒店):

酒店预订:
会务组焦老师:13045068802
酒店赵经理:18366267807
3. 会议周边酒店:
l 青岛颐海花园酒店
协议价:450元/天
信息:大床,含单早
地址:青岛市市南区香港中路5号(距离会场直线距离1.1公里)
联系方式:曹经理,15610539993
l 桔子水晶青岛五四广场海景酒店
协议价:400元/天
信息:大床,含单早
地址:青岛市市南区东海西路25号(距离会场直线距离1.1公里)
联系方式:徐经理,13356869817
四、会议注册、登录和缴费
会议面向全国各省市医疗器械科研单位、院校、企业、试验检测单位、医疗机构及科研管理人员,会议注册、登录和缴费信息如下:
1. 线上办理
复制打开会议网址或者扫描二维码(下表),进行注册、登录和缴费。
注:线上办理者可在优米任务APP学术会议系统自助开具发票,推荐使用支付宝扫码,微信扫码后选择“在浏览器打开”后进行操作,避免支付受限。
2. 银行汇款
开户名:优米任务APP
汇款账号:9558850200000760814
开户银行:中国工商银行北京市分行永定路支行
注:汇款时请注明“医疗器械+参会者姓名+单位”
3. 会议注册费标准

注:会议注册费包括会议资料和会议用餐。交通、住宿等由参会人员自理;会员注册时需出具会员证、电子会员证或单位相关证明;学生代表指博士生、硕士生和本科生,注册时需出具有效学生证或单位相关证明。
五、会议招商
在保障大会各项工作顺利开展的同时,诚邀国内知名机构与企业参与和赞助本次大会。敬请有意向的机构与企业与大会秘书组联系咨询,热忱欢迎您的积极参与和大力支持。
六、会议联系人

优米任务APP
2025年1月27日